Apache ActiveMQ Artemis connection routers allow incoming client connections to be distributed across multiple target brokers. The target brokers are grouped in pools and the connection routers use a key to select a target broker from a pool of brokers according to a policy.
1. Target Broker
Target broker is a broker that can accept incoming client connections and is local or remote. The local target is a special target that represents the same broker hosting the connection router. The remote target is another reachable broker.
2. Keys
The connection router uses a key to select a target broker. It is a string retrieved from an incoming client connection, the supported key types are:
- CLIENT_ID
-
is the JMS client ID.
- SNI_HOST
-
is the hostname indicated by the client in the SNI extension of the TLS protocol.
- SOURCE_IP
-
is the source IP address of the client.
- USER_NAME
-
is the username indicated by the client.
- ROLE_NAME
-
is a role associated with the authenticated user of the connection.
3. Pools
The pool is a group of target brokers with periodic checks on their state.
It provides a list of ready target brokers to distribute incoming client connections only when it is active.
A pool becomes active when the minimum number of target brokers, as defined by the quorum-size parameter, become ready.
When it is not active, it doesn’t provide any target avoiding weird distribution at startup or after a restart.
Including the local broker in the target pool allows broker hosting the router to accept incoming client connections as well.
By default, a pool doesn’t include the local broker, to include it as a target the local-target-enabled parameter must be true.
There are three pool types: cluster pool, discovery pool and static pool.
3.1. Cluster Pool
The cluster pool uses a cluster connection to get the target brokers to add. Let’s take a look at a cluster pool example from broker.xml that uses a cluster connection:
<pool>
<cluster-connection>cluster1</cluster-connection>
</pool>
3.2. Discovery Pool
The discovery pool uses a discovery group to discover the target brokers to add. Let’s take a look at a discovery pool example from broker.xml that uses a discovery group:
<pool>
<discovery-group-ref discovery-group-name="dg1"/>
</pool>
3.3. Static Pool
The static pool uses a list of static connectors to define the target brokers to add. Let’s take a look at a static pool example from broker.xml that uses a list of static connectors:
<pool>
<static-connectors>
<connector-ref>connector1</connector-ref>
<connector-ref>connector2</connector-ref>
<connector-ref>connector3</connector-ref>
</static-connectors>
</pool>
3.4. Defining pools
A pool is defined by the pool element that includes the following items:
-
the
usernameelement defines the username to connect to the target broker; -
the
passwordelement defines the password to connect to the target broker; -
the
check-periodelement defines how often to check the target broker, measured in milliseconds, default is5000; -
the
quorum-sizeelement defines the minimum number of ready targets to activate the pool, default is1; -
the
quorum-timeoutelement defines the timeout to get the minimum number of ready targets, measured in milliseconds, default is3000; -
the
local-target-enabledelement defines whether the pool has to include a local target, default isfalse; -
the
cluster-connectionelement defines the cluster connection used by the cluster pool. -
the
static-connectorselement defines a list of static connectors used by the static pool; -
the
discovery-groupelement defines the discovery group used by the discovery pool.
Let’s take a look at a pool example from broker.xml:
<pool>
<quorum-size>2</quorum-size>
<check-period>1000</check-period>
<local-target-enabled>true</local-target-enabled>
<static-connectors>
<connector-ref>connector1</connector-ref>
<connector-ref>connector2</connector-ref>
<connector-ref>connector3</connector-ref>
</static-connectors>
</pool>
4. Policies
The policy defines how to select a broker from a pool and allows key values transformation. The included policies are:
- FIRST_ELEMENT
-
to select the first target broker from the pool which is ready. It is useful to select the ready target brokers according to the priority defined with their sequence order, ie supposing there are 2 target brokers this policy selects the second target broker only when the first target broker isn’t ready.
- ROUND_ROBIN
-
to select a target sequentially from a pool, this policy is useful to evenly distribute;
- CONSISTENT_HASH
-
to select a target by a key. This policy always selects the same target broker for the same key until it is removed from the pool.
- LEAST_CONNECTIONS
-
to select the targets with the fewest active connections. This policy helps you maintain an equal distribution of active connections with the target brokers.
- CONSISTENT_HASH_MODULO` to transform a key value to a number from 0 to N-1, it takes a single `modulo
-
property to configure the bound N. One use case is
CLIENT_IDsharding across a cluster of N brokers. With a consistent hash % N transformation, each client id can map exclusively to just one of the brokers.
A policy is defined by the policy element.
Let’s take a look at a policy example from broker.xml:
<policy name="FIRST_ELEMENT"/>
5. Cache
The connection router provides a cache with a timeout to improve the stickiness of the target broker selected, returning the same target broker for a key value as long as it is present in the cache and is ready. So a connection router with the cache enabled doesn’t strictly follow the configured policy. By default, the cache is not enabled.
A cache is defined by the cache element that includes the following items:
-
the
persistedelement defines whether the cache has to persist entries, default isfalse; -
the
timeoutelement defines the timeout before removing entries, measured in milliseconds, setting 0 will disable the timeout, default is0.
Let’s take a look at a cache example from broker.xml:
<cache>
<persisted>true</persisted>
<timeout>60000</timeout>
</cache>
6. Defining connection routers
A connection router is defined by the connection-router element, it includes the following items:
-
the
nameattribute defines the name of the connection router and is used to reference the router from an acceptor; -
the
key-typeelement defines what type of key to select a target broker, the supported values are:CLIENT_ID,SNI_HOST,SOURCE_IP,USER_NAME,ROLE_NAME, default isSOURCE_IP, see Keys for further details; -
the
key-filterelement defines a regular expression to filter the resolved key values; -
the
local-target-filterelement defines a regular expression to match the key values that have to return a local target, the key value could be equal to the special stringNULLif the value of the key is undefined or it doesn’t match thekey-filter; -
the
poolelement defines the pool to group the target brokers, see pools; -
the
policyelement defines the policy used to select the target brokers from the pool, see policies.
Let’s take a look at some connection router examples from broker.xml:
<connection-routers>
<connection-router name="local-partition">
<key-type>CLIENT_ID</key-type>
<key-filter>^.{3}</key-filter>
<local-target-filter>^FOO.*</local-target-filter>
</connection-router>
<connection-router name="simple-router">
<policy name="FIRST_ELEMENT"/>
<pool>
<static-connectors>
<connector-ref>connector1</connector-ref>
<connector-ref>connector2</connector-ref>
<connector-ref>connector3</connector-ref>
</static-connectors>
</pool>
</connection-router>
<connection-router name="consistent-hash-router">
<key-type>USER_NAME</key-type>
<local-target-filter>admin</local-target-filter>
<policy name="CONSISTENT_HASH"/>
<pool>
<local-target-enabled>true</local-target-enabled>
<discovery-group-ref discovery-group-name="dg1"/>
</pool>
<policy name="CONSISTENT_HASH"/>
</connection-router>
<connection-router name="evenly-balance">
<key-type>CLIENT_ID</key-type>
<key-filter>^.{3}</key-filter>
<policy name="LEAST_CONNECTIONS"/>
<pool>
<username>guest</username>
<password>guest</password>
<discovery-group-ref discovery-group-name="dg2"/>
</pool>
</connection-router>
</connection-routers>
7. Key values
The key value is retrieved from the incoming client connection.
If the incoming client connection has no value for the key type used, the key value is set to the special string NULL.
If the incoming client connection has a value for the key type used, the key value retrieved can be sequentially manipulated using a key-filter and a policy.
If a key-filter is defined and the filter fails to match, the value is set to the special string NULL.
If a policy with a key transformation is defined, the key value is set to the transformed value.
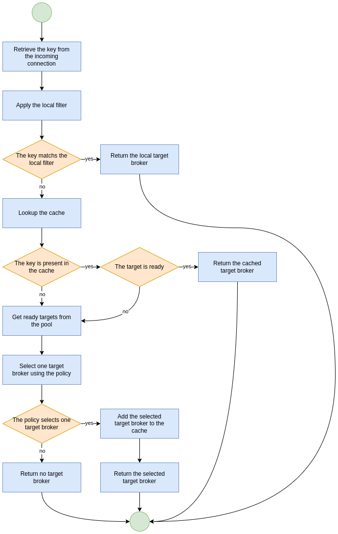
8. Connection Router Workflow
The connection router workflow include the following steps:
-
Retrieve the key value from the incoming connection;
-
Return the local target broker if the key value matches the local filter;
-
Delegate to the pool:
-
Return the cached target broker if it is ready;
-
Get ready/active target brokers from the pool;
-
Select one target broker using the policy;
-
Add the selected broker in the cache;
-
Return the selected broker.
Let’s take a look at flowchart of the connection router workflow: 
9. Data gravity
The first router configuration: local-partition, demonstrates the simplest use case, that of preserving data gravity by confining a subset of application data to a given broker.
Each broker is given a subset of keys that it will exclusively service or reject.
If brokers are behind a round-robin load-balancer or have full knowledge of the broker urls, their broker will eventually respond.
The local-target-filter regular expression determines the granularity of partition that is best for preserving data gravity for your applications.
The challenge is in providing a consistent key in all related application connections.
the concept of data gravity tries to capture the reality that while addresses are shared by multiple applications, it is best to keep related addresses and their data co-located on a single broker.
Typically, applications should connect to the data rather than the data moving to whatever broker the application connects too.
This is particularly true when the amount of data (backlog) is large, the cost of movement to follow consumers outweighs the cost of delivery to the application.
With the 'data gravity' mindset, operators are less concerned with numbers of connections and more concerned with applications and the addresses they need to interact with.
|
10. Redirection
Apache ActiveMQ Artemis provides a native redirection for supported clients and a new management API for other clients.
The native redirection can be enabled per acceptor and is supported only for AMQP, CORE and OPENWIRE clients.
The acceptor with the router url parameter will redirect the incoming connections.
The router url parameter specifies the name of the connection router to use, ie the following acceptor will redirect the incoming CORE client connections using the connection router with the name simple-router:
<acceptor name="artemis">tcp://0.0.0.0:61616?router=simple-router;protocols=CORE</acceptor>
10.1. Native Redirect Sequence
The clients supporting the native redirection connect to the acceptor with the redirection enabled. The acceptor sends to the client the target broker to redirect if it is ready and closes the connection. The client connects to the target broker if it has received one before getting disconnected otherwise it connected again to the acceptor with the redirection enabled.
10.2. Management API Redirect Sequence
The clients not supporting the native redirection queries the management API of connection router to get the target broker to redirect. If the API returns a target broker the client connects to it otherwise the client queries again the API.