Apache ActiveMQ Artemis connection routers allow incoming client connections to be distributed across multiple target brokers. The target brokers are grouped in pools and the connection routers use a key to select a target broker from a pool of brokers according to a policy.

1. Target Broker

Target broker is a broker that can accept incoming client connections and is local or remote. The local target is a special target that represents the same broker hosting the connection router. The remote target is another reachable broker.

2. Keys

The connection router uses a key to select a target broker. It is a string retrieved from an incoming client connection, the supported key types are:

CLIENT_ID

is the JMS client ID.

SNI_HOST

is the hostname indicated by the client in the SNI extension of the TLS protocol.

SOURCE_IP

is the source IP address of the client.

USER_NAME

is the username indicated by the client.

ROLE_NAME

is a role associated with the authenticated user of the connection.

3. Pools

The pool is a group of target brokers with periodic checks on their state. It provides a list of ready target brokers to distribute incoming client connections only when it is active. A pool becomes active when the minimum number of target brokers, as defined by the quorum-size parameter, become ready. When it is not active, it doesn’t provide any target avoiding weird distribution at startup or after a restart. Including the local broker in the target pool allows broker hosting the router to accept incoming client connections as well. By default, a pool doesn’t include the local broker, to include it as a target the local-target-enabled parameter must be true. There are three pool types: cluster pool, discovery pool and static pool.

3.1. Cluster Pool

The cluster pool uses a cluster connection to get the target brokers to add. Let’s take a look at a cluster pool example from broker.xml that uses a cluster connection:

<pool>
  <cluster-connection>cluster1</cluster-connection>
</pool>

3.2. Discovery Pool

The discovery pool uses a discovery group to discover the target brokers to add. Let’s take a look at a discovery pool example from broker.xml that uses a discovery group:

<pool>
    <discovery-group-ref discovery-group-name="dg1"/>
</pool>

3.3. Static Pool

The static pool uses a list of static connectors to define the target brokers to add. Let’s take a look at a static pool example from broker.xml that uses a list of static connectors:

<pool>
    <static-connectors>
        <connector-ref>connector1</connector-ref>
        <connector-ref>connector2</connector-ref>
        <connector-ref>connector3</connector-ref>
    </static-connectors>
</pool>

3.4. Defining pools

A pool is defined by the pool element that includes the following items:

  • the username element defines the username to connect to the target broker;

  • the password element defines the password to connect to the target broker;

  • the check-period element defines how often to check the target broker, measured in milliseconds, default is 5000;

  • the quorum-size element defines the minimum number of ready targets to activate the pool, default is 1;

  • the quorum-timeout element defines the timeout to get the minimum number of ready targets, measured in milliseconds, default is 3000;

  • the local-target-enabled element defines whether the pool has to include a local target, default is false;

  • the cluster-connection element defines the cluster connection used by the cluster pool.

  • the static-connectors element defines a list of static connectors used by the static pool;

  • the discovery-group element defines the discovery group used by the discovery pool.

Let’s take a look at a pool example from broker.xml:

<pool>
    <quorum-size>2</quorum-size>
    <check-period>1000</check-period>
    <local-target-enabled>true</local-target-enabled>
    <static-connectors>
        <connector-ref>connector1</connector-ref>
        <connector-ref>connector2</connector-ref>
        <connector-ref>connector3</connector-ref>
    </static-connectors>
</pool>

4. Policies

The policy defines how to select a broker from a pool and allows key values transformation. The included policies are:

FIRST_ELEMENT

to select the first target broker from the pool which is ready. It is useful to select the ready target brokers according to the priority defined with their sequence order, ie supposing there are 2 target brokers this policy selects the second target broker only when the first target broker isn’t ready.

ROUND_ROBIN

to select a target sequentially from a pool, this policy is useful to evenly distribute;

CONSISTENT_HASH

to select a target by a key. This policy always selects the same target broker for the same key until it is removed from the pool.

LEAST_CONNECTIONS

to select the targets with the fewest active connections. This policy helps you maintain an equal distribution of active connections with the target brokers.

CONSISTENT_HASH_MODULO` to transform a key value to a number from 0 to N-1, it takes a single `modulo

property to configure the bound N. One use case is CLIENT_ID sharding across a cluster of N brokers. With a consistent hash % N transformation, each client id can map exclusively to just one of the brokers.

A policy is defined by the policy element. Let’s take a look at a policy example from broker.xml:

<policy name="FIRST_ELEMENT"/>

5. Cache

The connection router provides a cache with a timeout to improve the stickiness of the target broker selected, returning the same target broker for a key value as long as it is present in the cache and is ready. So a connection router with the cache enabled doesn’t strictly follow the configured policy. By default, the cache is not enabled.

A cache is defined by the cache element that includes the following items:

  • the persisted element defines whether the cache has to persist entries, default is false;

  • the timeout element defines the timeout before removing entries, measured in milliseconds, setting 0 will disable the timeout, default is 0.

Let’s take a look at a cache example from broker.xml:

<cache>
  <persisted>true</persisted>
  <timeout>60000</timeout>
</cache>

6. Defining connection routers

A connection router is defined by the connection-router element, it includes the following items:

  • the name attribute defines the name of the connection router and is used to reference the router from an acceptor;

  • the key-type element defines what type of key to select a target broker, the supported values are: CLIENT_ID, SNI_HOST, SOURCE_IP, USER_NAME, ROLE_NAME, default is SOURCE_IP, see Keys for further details;

  • the key-filter element defines a regular expression to filter the resolved key values;

  • the local-target-filter element defines a regular expression to match the key values that have to return a local target, the key value could be equal to the special string NULL if the value of the key is undefined or it doesn’t match the key-filter;

  • the pool element defines the pool to group the target brokers, see pools;

  • the policy element defines the policy used to select the target brokers from the pool, see policies.

Let’s take a look at some connection router examples from broker.xml:

<connection-routers>
    <connection-router name="local-partition">
         <key-type>CLIENT_ID</key-type>
         <key-filter>^.{3}</key-filter>
         <local-target-filter>^FOO.*</local-target-filter>
    </connection-router>
    <connection-router name="simple-router">
        <policy name="FIRST_ELEMENT"/>
        <pool>
            <static-connectors>
                <connector-ref>connector1</connector-ref>
                <connector-ref>connector2</connector-ref>
                <connector-ref>connector3</connector-ref>
            </static-connectors>
        </pool>
    </connection-router>
    <connection-router name="consistent-hash-router">
        <key-type>USER_NAME</key-type>
        <local-target-filter>admin</local-target-filter>
        <policy name="CONSISTENT_HASH"/>
        <pool>
            <local-target-enabled>true</local-target-enabled>
            <discovery-group-ref discovery-group-name="dg1"/>
        </pool>
    <policy name="CONSISTENT_HASH"/>
    </connection-router>
    <connection-router name="evenly-balance">
      <key-type>CLIENT_ID</key-type>
      <key-filter>^.{3}</key-filter>
      <policy name="LEAST_CONNECTIONS"/>
      <pool>
        <username>guest</username>
        <password>guest</password>
        <discovery-group-ref discovery-group-name="dg2"/>
      </pool>
    </connection-router>
</connection-routers>

7. Key values

The key value is retrieved from the incoming client connection. If the incoming client connection has no value for the key type used, the key value is set to the special string NULL. If the incoming client connection has a value for the key type used, the key value retrieved can be sequentially manipulated using a key-filter and a policy. If a key-filter is defined and the filter fails to match, the value is set to the special string NULL. If a policy with a key transformation is defined, the key value is set to the transformed value.

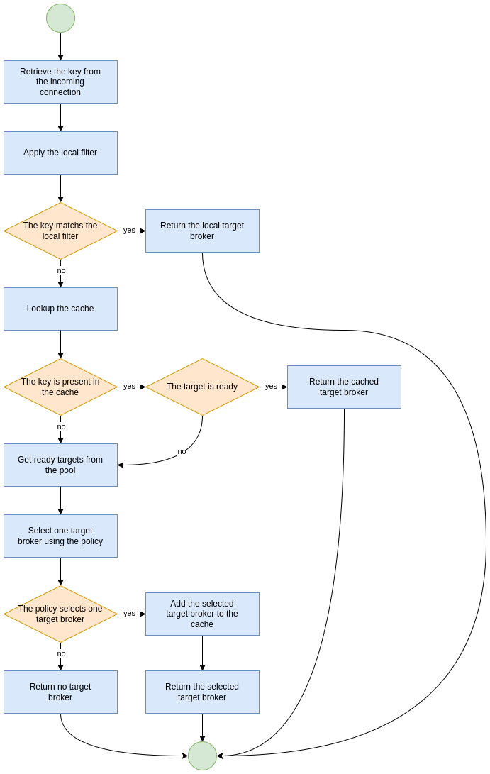
8. Connection Router Workflow

The connection router workflow include the following steps:

  • Retrieve the key value from the incoming connection;

  • Return the local target broker if the key value matches the local filter;

  • Delegate to the pool:

  • Return the cached target broker if it is ready;

  • Get ready/active target brokers from the pool;

  • Select one target broker using the policy;

  • Add the selected broker in the cache;

  • Return the selected broker.

Let’s take a look at flowchart of the connection router workflow: Connection Router Workflow

9. Data gravity

The first router configuration: local-partition, demonstrates the simplest use case, that of preserving data gravity by confining a subset of application data to a given broker. Each broker is given a subset of keys that it will exclusively service or reject. If brokers are behind a round-robin load-balancer or have full knowledge of the broker urls, their broker will eventually respond. The local-target-filter regular expression determines the granularity of partition that is best for preserving data gravity for your applications.

The challenge is in providing a consistent key in all related application connections.

the concept of data gravity tries to capture the reality that while addresses are shared by multiple applications, it is best to keep related addresses and their data co-located on a single broker. Typically, applications should connect to the data rather than the data moving to whatever broker the application connects too. This is particularly true when the amount of data (backlog) is large, the cost of movement to follow consumers outweighs the cost of delivery to the application. With the 'data gravity' mindset, operators are less concerned with numbers of connections and more concerned with applications and the addresses they need to interact with.

10. Redirection

Apache ActiveMQ Artemis provides a native redirection for supported clients and a new management API for other clients. The native redirection can be enabled per acceptor and is supported only for AMQP, CORE and OPENWIRE clients. The acceptor with the router url parameter will redirect the incoming connections. The router url parameter specifies the name of the connection router to use, ie the following acceptor will redirect the incoming CORE client connections using the connection router with the name simple-router:

<acceptor name="artemis">tcp://0.0.0.0:61616?router=simple-router;protocols=CORE</acceptor>

10.1. Native Redirect Sequence

The clients supporting the native redirection connect to the acceptor with the redirection enabled. The acceptor sends to the client the target broker to redirect if it is ready and closes the connection. The client connects to the target broker if it has received one before getting disconnected otherwise it connected again to the acceptor with the redirection enabled.

Native Redirect Sequence

10.2. Management API Redirect Sequence

The clients not supporting the native redirection queries the management API of connection router to get the target broker to redirect. If the API returns a target broker the client connects to it otherwise the client queries again the API.

Management API Redirect Sequence